老铁们,大家好,相信还有很多朋友对于本机的天气预报和本机的天气预报怎么删除的相关问题不太懂,没关系,今天就由我来为大家分享分享本机的天气预报以及本机的天气预报怎么删除的问题,文章篇幅可能偏长,希望可以帮助到大家,下面一起来看看吧!
怎么恢复桌面天气预报
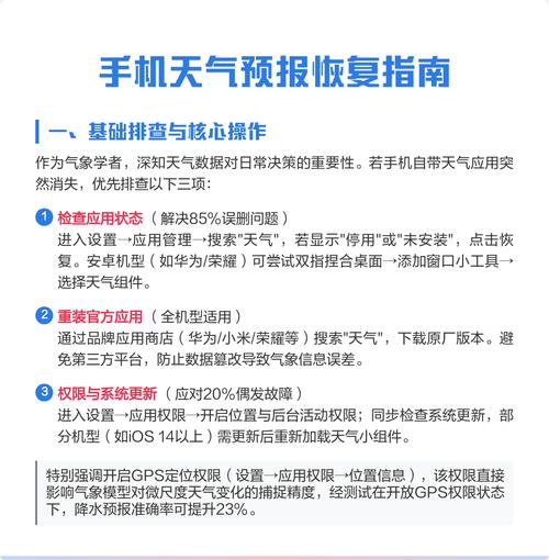
〖壹〗、进入设置 应用 应用管理 天气,点击启用,如果找不到天气应用,则天气应用被卸载。请您从主屏幕中部向下滑动,在搜索框中输入天气。在搜索列表中,点击恢复。
〖贰〗、首先,如果天气预报是在手机桌面上被不小心删除的,可以通过桌面设置来恢复。具体操作步骤通常包括:打开手机桌面,双指向内靠拢捏合,以调出桌面设置或窗口小工具界面;然后,在窗口小工具中找到“天气”选项并点击;接着,选取一个喜欢的天气预报样式;最后,返回手机桌面,即可看到重新显示的天气预报。
〖叁〗、荣耀手机的自带天气功能可通过桌面小工具进行访问。如果发现天气小工具消失,您可以通过以下步骤重新添加天气预报到桌面: 首先,在手机桌面用手指捏合两次,打开桌面设置或小工具管理界面。 进入窗口小工具或桌面小工具选项。 找到并点击“天气”小工具。 选取一个喜欢的天气小工具样式或模板。
〖肆〗、查看手机是否有设置多用户模式 进入「设置 用户与账号 多用户」查看是否有多用户模式,若有设置多用户模式,「下拉两次通知栏 点击用户图标 切换至对应账户」更换主人密码进入手机查看有无该应用。
〖伍〗、第一步打开手机主页面,之后长按桌面上空白的地方,如下图。然后手机会自动弹出来一个界面,找到并点击“窗口小工具”选项,如下图。打开窗口小工具之后,点击“天气”选项,如下图所示。然后将天气拖到桌面空白处的位置,如下图。
〖陆〗、可以直接恢复,操作步骤如下:首先双指按住华为手机桌面往中间拖动,弹出桌面编辑页面。点击下方的窗口小工具按钮图标。找到下方显示栏中找到“天气”模块,点击进入。在天气样式中选取天气显示的样式。然后即可成功恢复华为手机自带天气预报。

本机天气预报怎样恢复
进入设置 应用 应用管理 天气,点击启用,如果找不到天气应用,则天气应用被卸载。请您从主屏幕中部向下滑动,在搜索框中输入天气。在搜索列表中,点击恢复。
首先,如果天气预报是在手机桌面上被不小心删除的,可以通过桌面设置来恢复。具体操作步骤通常包括:打开手机桌面,双指向内靠拢捏合,以调出桌面设置或窗口小工具界面;然后,在窗口小工具中找到“天气”选项并点击;接着,选取一个喜欢的天气预报样式;最后,返回手机桌面,即可看到重新显示的天气预报。
手机桌面时间天气预报小部件消失后,可通过以下通用步骤恢复,不同系统操作略有差异:安卓系统恢复方法 长按桌面空白处:部分手机会弹出“添加小部件”选项,点击后找到“天气”或“时钟天气”类小部件,长按拖动到桌面即可。
恢复出厂设置天气预报方法如下:点击手机桌面上的【设置】选项。然后选取【通用】选项。进入通用后选取【还原】选项。最后点击【还原所有设置】即可。
可通过「设置 (应用) 应用管理 系统可卸载应用找回」找回。建议您卸载软件后重新安装 备份数据后恢复出厂设置尝试找回 若上述方法无法解决您的问题,建议您备份资料,恢复手机出厂设置或携带购机发票、保修卡和手机前往OPPO官方服务中心检测处理。

Win7自带的桌面天气工具怎么使用
〖壹〗、打开小工具面板:首先,右键点击Win7桌面的空白区域,在弹出的菜单中选取“小工具”。访问更多小工具:在小工具面板的右下角,你会看到一个“联机获取更多小工具”的链接。点击它,这将打开一个新的网页,展示可供下载的小工具。
〖贰〗、Win7自带的桌面天气工具使用方法如下:打开小工具面板:在Win7桌面上,右键点击空白处,选取“小工具”。获取更多小工具:在打开的小工具面板中,点击右下角的“联机获取更多小工具”。搜索并添加中国天气小工具:在弹出的页面中,搜索“中国天气”小工具,并点击添加。
〖叁〗、添加天气小工具在小工具列表中找到天气选项,双击该选项或选中后点击“添加”,即可将天气小工具放置到桌面。完成操作天气小工具会自动显示在桌面上,默认展示当前位置的天气信息。用户可拖动调整位置或右键设置选项(如更换城市)。
〖肆〗、打开控制面板 首先,打开电脑并使用鼠标点击左下角的开始图标,在弹出的菜单中选取“控制面板”。进入外观和个性化设置 在控制面板中,找到并点击“外观和个性化”一栏,进入相关设置界面。添加桌面小工具 在外观和个性化设置界面中,找到并点击“向桌面添加小工具”选项。
〖伍〗、WIN7在桌面添加时间、天气等小工具的方法如下:打开桌面小工具 通过控制面板打开:首先,点击屏幕左下角的“开始”按钮。在弹出的菜单中,选取“控制面板”。在控制面板窗口中,找到并点击“外观和个性化”类别。在外观和个性化页面中,选取“桌面小工具”。
〖陆〗、电脑桌面设置Windows系统:自带工具(Win7/8):在桌面空白处右键,选取“小工具”,然后选取“天气”添加到桌面。不过部分天气插件(如Weatherbug)需要到微软官方网站下载。第三方软件:可以下载墨迹天气、雨滴桌面等软件。

:怎样恢复手机中的时间,日期,星期及本地天气预报?
手机桌面时间天气预报小部件消失后,可通过以下通用步骤恢复,不同系统操作略有差异:安卓系统恢复方法 长按桌面空白处:部分手机会弹出“添加小部件”选项,点击后找到“天气”或“时钟天气”类小部件,长按拖动到桌面即可。
进入设置 应用 应用管理 天气,点击启用,如果找不到天气应用,则天气应用被卸载。请您从主屏幕中部向下滑动,在搜索框中输入天气。在搜索列表中,点击恢复。
若设备为HarmonyOS 0及以上:请您在手机桌面两指捏合服务卡片窗口小工具(下滑至屏幕底部)天气,选取您想要的小工具样式,长按后点击“添加至桌面”(或长按后拖到桌面空白区域)。 如果没有天气可能是天气app被删除,建议您通过下拉搜索界面搜索天气或者在设置中搜索恢复应用,恢复天气app后重新尝试。
打开手机,两指向内捏合或者长按桌面空白处,打开桌面设置。打开桌面设置之后,点击窗口小工具。进去之后,找到并点击天气选项。选取一种喜欢的桌面时间和天气样式。这时返回手机桌面,就可以看到时间和天气了。
要恢复桌面的天气预报和日期,可以根据手机类型采取不同的方法。对于安卓手机(如华为手机等):方法一:在手机桌面上,使用两根手指从外向内呈对角线滑动,进入桌面编辑模式。在屏幕下方出现的功能选项中,点击“服务卡片”或类似选项,滑动找到“天气”一栏,点击进入。
在桌面上双指捏合,进入桌面编辑状态。点击窗口小工具,向左滑动可查看所有小工具。部分小工具(如天气)会有多种样式,点击该图标可以展开所有的样式,向右滑动可以收拢。点击需要的小工具图标,即可将其添加到当前屏幕。若当前屏幕没有空间,可长按并拖动该图标,添加到其它屏幕。

本机天气预报怎么恢复
进入设置 应用 应用管理 天气,点击启用,如果找不到天气应用,则天气应用被卸载。请您从主屏幕中部向下滑动,在搜索框中输入天气。在搜索列表中,点击恢复。
首先,如果天气预报是在手机桌面上被不小心删除的,可以通过桌面设置来恢复。具体操作步骤通常包括:打开手机桌面,双指向内靠拢捏合,以调出桌面设置或窗口小工具界面;然后,在窗口小工具中找到“天气”选项并点击;接着,选取一个喜欢的天气预报样式;最后,返回手机桌面,即可看到重新显示的天气预报。
荣耀手机的自带天气功能可通过桌面小工具进行访问。如果发现天气小工具消失,您可以通过以下步骤重新添加天气预报到桌面: 首先,在手机桌面用手指捏合两次,打开桌面设置或小工具管理界面。 进入窗口小工具或桌面小工具选项。 找到并点击“天气”小工具。 选取一个喜欢的天气小工具样式或模板。
首先双指按住华为手机桌面往中间拖动,弹出桌面编辑页面。点击下方的窗口小工具按钮图标。找到下方显示栏中找到“天气”模块,点击进入。在天气样式中选取天气显示的样式。然后即可成功恢复华为手机自带天气预报。

老年手机怎么查天气预报
首先,用户可编写短信“11”并发送至10620121,即可定制本地晚间(或早间)天气业务。若需了解更多城市天气,只需在“11”后加上城市区号及“AM”或“PM”,即可定制该城市的晚间或早间天气。此外,用户还可编写短信“22”发送至10620121,点播本地最新天气预报。
老年手机查询天气预报有以下几种方法: 短信定制 本地天气预报:编写短信“11”发送到10620121,定制本地晚间或早间天气业务。费用为2元/月,外加0.1元/条的短信费。 指定城市天气预报:编写短信“11+城市区号”发送到10620121,定制指定城市的晚间或早间天气业务。
老年手机查天气预报的方法主要有以下几种: 短信定制 本地天气:编写短信“11”发送到10620121,定制本地晚间或早间天气业务。 指定城市天气:编写短信“11+城市区号”发送到10620121,定制指定城市的晚间或早间天气业务。例如,要定制北京的天气,可以发送“11010”到10620121。
老年手机查天气预报的方法主要有以下几种:通过短信定制天气服务 本地天气定制:用户可以编写短信“11”发送到10620121,定制本地晚间或早间的天气业务。此服务按月收费,一般为2元/月,同时会收取0.1元的短信费。
OK,关于本机的天气预报和本机的天气预报怎么删除的内容到此结束了,希望对大家有所帮助。

